Skip to main content
You can integrate your product to use the Video Streaming for unlimited video streaming and hosting services. In this guide, we’ll take you through the API and webhook operations involved in integrating with the Video Streaming.

How integration works

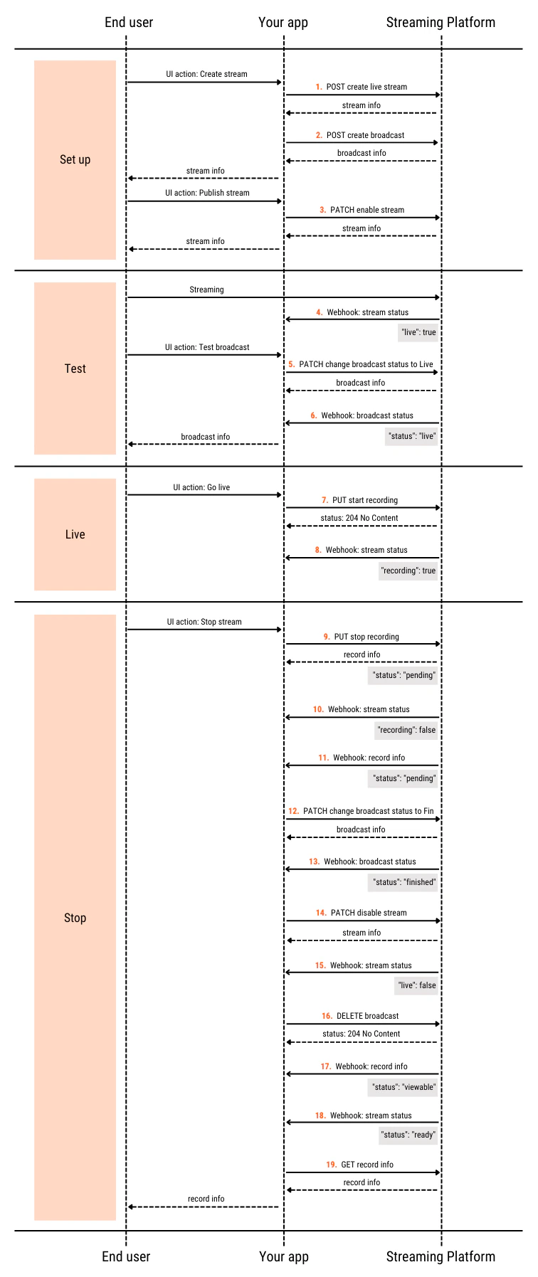
Typically, your app presents users with an interface through which they can create and manage a stream. Each user action represents a request to an endpoint in the Video Streaming API and a webhook. The following diagram shows the typical high-level sequence of the operations grouped into stages:
How integration works
You’ll need to have:
  • Your own video streaming interface created
  • A Gcore account with an active Streaming subscription
  • An authentication set up using the user credentials
  • A webhook set up

Basic operations

Stage 1. Setup

Step 1. Create a stream

Use the post_streams_id method to create a stream object in the Video Streaming. Sample request payload:
  • To prevent errors due to the quota for concurrent active sessions, set the active property to false.
  • Choose the right transcoding region based on the user’s location.
{
    "stream": {
        "name": "test_stream",
        "pull": false,
        "uri": null,
        "active": false,
        "transcoding_region": "ix1",
        "auto_record": false,
        "webrtc": false,
        "dvr_enabled": false,
        "cdn_id": 53949,
        "projection": "regular"
    }
}
Sample response payload:
  • If successful, the method returns information about the stream that you created.
  • Save the returned id and other necessary data to use later.
{
    "id": 320423,
    "active": false
    ...
}

Step 2. Create a broadcast

Use the post_broadcasts method to create a broadcast object. Sample request payload:
  • Set stream_ids property to the returned id from Step 1 to bind the broadcast and stream together.
  • Set status property to pending.
{
    "broadcast": {
        "name": "test_broadcast",
        "status": "pending",
        "share_url": "",
        "custom_iframe_url": "",
        "show_dvr_after_finish": false,
        "pending_message": "Please wait ...",
        "ad_id": null,
        "stream_ids": [320423]
        ...
    }
}
Sample response payload:
  • If successful, the method returns information about the broadcast that you created.
  • Save the returned id and other necessary data to use later.
{
   "id": 192470,
   "status": "pending",
   "stream_ids": [320423],
   ...
}

Step 3. Enable the stream

Having received a successful response from your app, the user can now publish the stream. Use the patch_streams_id method to activate the stream. Sample request payload:
{
   "stream": {
      "active": true
   }
}
Sample response payload:
{
    "id": 320423,
    "active": true
    ...
}

Step 4. Send a webhook when the stream has started

The Video Streaming sends a webhook that contains “live”: true to your subscribed endpoint. Sample webhook payload:
{
   "type": "stream",
   "message": {
      "stream": {
        "id": 320423,
        "live": true,
        "recording": false
      }
   }
}

Stage 2. Test

The user tests the broadcast at this stage.

Step 5. Change the broadcast status to live

Use the patch_broadcasts_id method to update the broadcast status to Live. Sample request payload:
{
   "broadcast": {
      "status": "live"
   }
}
Sample response payload:
{
   "id": 192470,
   "status": "live"
   ...
}

Step 6. Send a webhook when the broadcast has transitioned to Live status

The Video Streaming sends a webhook that contains “status”: live to your subscribed endpoint. Sample webhook payload:
{
   "type": "broadcast",
   "message": {
      "broadcast": {
        "id": 192470,
        "status": "live"
    }
  }
}

Stage 3. Live

The user starts streaming at this stage. The broadcast is visible to the audience.

Step 7. Start recording

Use the put_streams_id_start_recording method to begin recording. If the returned HTTP status code is 204, the request is successful.

Step 8. Send a webhook when stream recording has started

The Video Streaming sends a webhook that contains “recording”: true to your subscribed endpoint. Sample webhook payload:
{
   "type": "stream",
   "message": {
      "stream": {
        "id": 320423,
        "live": true,
        "recording": true
    }
  }
}

Stage 4. Stop

The user stops streaming at this stage.

Step 9. Stop recording

Use the put_streams_id_stop_recording method to stop recording The response to this request contains information about the recorded video. Sample response payload:
{
    "id": 803111,
    "name": "Stream Record: test_stream, 2022-06-03 13:25:16 +0000",
    "recording_started_at": "2022-06-03T13:24:29.000Z",
    "created_at": "2022-06-03T13:25:16.000Z",
    ...
}

Step 10. Send a webhook when stream recording has stopped

The Video Streaming sends a webhook that contains “recording”: false to your subscribed endpoint. Sample webhook payload:
{
   "type": "stream",
   "message": {
      "stream": {
        "id": 320423,
        "live": true,
        "recording": false
    }
  }
}

Step 11. Send a webhook when the recorded video is being processed

The Video Streaming sends a webhook that contains “status”: “pending” to your subscribed endpoint. Sample webhook payload:
{
  "type": "video",
  "message": {
    "video": {
      "id": 803111,
      "slug": "MTdaAbW7IzBsjgvy",
      "name": "Stream Record: test_stream, 2022-06-03 13:25:16 +0000",
      "duration": 48410,
      "status": "pending",
      ...
    }
  }
}

Step 12. Change broadcast status to finished

Use the patch_broadcasts_id method to update the broadcast status to Finished. Sample request payload:
{
   "broadcast": {
      "status": "finished"
   }
}
Sample response payload:
{
   "id": 192470,
   "status": "finished"
   ...
}

Step 13. Send a webhook when the broadcast has transitioned to finished status

The Video Streaming sends a webhook that contains “status”: “finished” to your subscribed endpoint. Sample webhook payload:
{
   "type": "broadcast",
   "message": {
      "broadcast": {
        "id": 192470,
        "status": "finished"
    }
  }
}

Step 14. Disable the stream

Use the patch_streams_id method to deactivate the stream. Sample request payload:
{
   "stream": {
      "active": false
   }
}
Sample response payload:
{
   "id": 320423,
   "live": true,
   "transcoded_qualities": ["360n", "480n", "720n"],
   "transcoding_speed": 1.0,
   "active": false,
   "rtmp_play_url": [ 
      "rtmp://pull-ix1.gvideo.co:1939/in/320423?4a5d279b6371c7bcc5ce47afb0f74637",
      "rtmp://pull-ix1.gvideo.co:1939/out/58725_320423_360n?4a5d279b6371c7bcc5ce47afb0f74637?vhost=out",
      "rtmp://pull-ix1.gvideo.co:1939/out/58725_320423_480n?4a5d279b6371c7bcc5ce47afb0f74637?vhost=out",
      "rtmp://pull-ix1.gvideo.co:1939/out/58725_320423_720n?4a5d279b6371c7bcc5ce47afb0f74637?vhost=out"
    ],
   "transcoding_enabled": true,
   ...
}

Step 15. Send a webhook when the stream has ended

The Video Streaming sends a webhook that contains “live”: false to your subscribed endpoint. Sample webhook payload:
{
   "type": "stream",
   "message": {
      "stream": {
        "id": 320423,
        "live": false,
        "recording": false
    }
  }
}

Step 16. Delete the broadcast

Use the delete_broadcasts_id method to delete the broadcast. If the returned HTTP status code is 204, the request is successful.

Step 17. Send a webhook when the recorded video is partially processed

This indicates that one quality version of the video currently being processed is ready for the viewers to watch. The Video Streaming sends a webhook that contains “status”: “viewable” to your subscribed endpoint. Sample webhook payload:
{
  "type": "video",
  "message": {
    "video": {
      "id": 803111,
      "slug": "MTdaAbW7IzBsjgvy",
      "name": "Stream Record: test_stream, 2022-06-03 13:25:16 +0000",
      "duration": 48410,
      "status": "viewable",
      "converted_videos": [
        {
          "name": "vod720n",
          "status": "complete"
        },
        {
          "name": "vod480n",
          "status": "processing"
        },
        {
          "name": "vod360n",
          "status": "processing"
        },
        {
          "name": "vod240n",
          "status": "processing"
        }
      ]
    }
  }
}

Step 18. Send a webhook when the recorded video is completely processed

This indicates that all quality versions of the video are ready for viewers to watch. The Video Streaming sends a webhook that contains “status”: “ready” to your subscribed endpoint. Sample webhook payload:
{
   "type": "video",
   "message": {
      "video": {
        "id": 803111,
        "slug": "MTdaAbW7IzBsjgvy",
        "name": "Stream Record: test_stream, 2022-06-03 13:25:16 +0000",
        "duration": 48410,
        "status": "ready",
        "converted_videos": [
          {
            "name": "vod720n",
            "status": "complete"
          },
          {
            "name": "vod480n",
            "status": "complete"
          },
          {
            "name": "vod360n",
            "status": "complete"
          },
          {
            "name": "vod240n",
            "status": "complete"
        }
      ]
    }
  }
}

Step 19. Get video information

Use the get_api_videos_id method to retrieve detailed information about the video. Sample response payload:
{
    "id": 803111,
    "name": "Stream Record: test_stream, 2022-06-03 13:25:16 +0000",
    "client_id": 58725,
    "duration": 48410,
    "stream_id": 320423,
    "recording_started_at": "2022-06-03T13:24:29.000Z",
    "created_at": "2022-06-03T13:25:16.000Z",
    "sprite": "https://s-ed1.cloud.gcore.lu/videoplatform/sprites/58725/803111_803111.mp4_sprite.jpg",
    ...
}

Special cases

Reuse of a stream

The user can reuse the same stream for each broadcast. In this case, you don’t need to create a new one. Just update the stream using the patch_streams_id method with the appropriate transcoding region. Sample request payload:
{
   "stream": {
      "transcoding_region": "dt1"
   }
}
Sample response payload:
{
   "id": 320423,
   "live": false,
   "backup_live": false,
   "transcoded_qualities": ["360n", "480n", "720n"],
   "transcoding_speed": 1.0,
   "push_url": "rtmp://vp-push-dt1.gvideo.co/in/320423?6460e735eda6b61bd4c99e02abf0c8df",
   "backup_push_url": "rtmp://vp-push-ix1.gvideo.co/in/320423b?6460e735eda6b61bd4c99e02abf0c8df",
   "push_url_srt": "srt://vp-push-dt1-srt.gvideo.co:5001?streamid=320423#6460e735eda6b61bd4c99e02abf0c8df",
   "backup_push_url_srt": "srt://vp-push-ix2-srt.gvideo.co:5001?streamid=320423b#6460e735eda6b61bd4c99e02abf0c8df",
   ...
}

Interruption during streaming

  • The Video Streaming sends a webhook when the stream is briefly interrupted.
Sample webhook payload:
{
   "type": "stream",
   "message": {
      "stream": {
        "id": 320423,
        "live": false,
        "recording": false
    }
  }
}
  • You can also check for the stream status using the get_streams_id method. If the response contains “active”: false and the stream wasn’t manually interrupted, then you can call the patch_broadcasts_id method to transition the broadcast to “Paused” status.
Sample request payload:
{
   "broadcast": {
     "status": "paused"
  }
}
Sample response payload:
{
   "id": 192470,
   "status": "paused",
   ...
}
  • You can also stop the recording when the user has an interruption (even for a couple of minutes) during streaming. Your app can prompt the user to start the stream again. The stream recording will be broken into two files: data recorded up to the interruption and data recorded when the user renews streaming.
The Video Streaming can’t currently reconnect without interrupting the recording if the stream gets temporary disruption. But we plan to implement this in the future.

Stream deletion

You can delete streams that have been inactive for some time and are associated with a deleted user account. To do this, use the delete_api_videos_id method. If the returned HTTP status code is 204, the request is successful.

Other API methods

Check out our Video Streaming API documentation for more methods that might come in handy for other use cases.